|
A one valve superhet with a 6Y9
|
|
|
|
|
|
Location: Toongabbie, NSW
Member since 19 November 2015
Member #: 1828
Postcount: 1404
|
I made a start on the project coming up with a chassis.
I'll send a Part1 for Brad to pin to the lead post.
Fred.
|
|
|
|
|
|
Administrator
Location: Naremburn, NSW
Member since 15 November 2005
Member #: 1
Postcount: 7618
|
Document uploaded.
‾‾‾‾‾‾‾‾‾‾‾‾‾‾‾‾‾‾‾‾‾‾‾‾‾‾‾‾‾‾‾‾‾‾‾‾‾‾‾‾‾‾‾‾‾‾‾‾‾‾‾‾‾‾‾‾‾‾‾‾‾‾‾‾‾‾‾‾
A valve a day keeps the transistor away...
|
|
|
|
|
|
Location: Belrose, NSW
Member since 31 December 2015
Member #: 1844
Postcount: 2706
|
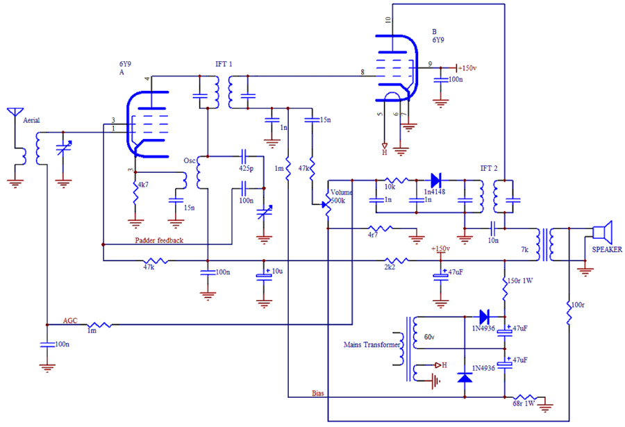
Fred I really appreciate your interest in this. It's been rattling around in my head for years but there's always been too much else that needed to be done for me to attack a real build.
Further thoughts:
Looking at the 1949 vintage HMV A14B mantle radio (a very clever design all round and and an excellent performer) I noticed the following:
1. No AGC on the reflex stage, which uses a sharp cutoff pentode.
2. AGC only on the 6A8 converter, which uses padder feedback presumably to make sure it stays in oscillation when a lot of AGC is applied.
3. Negative feedback into the bottom of the volume pot.
So presumably we may be able to use AGC on the Autodyne converter if we could implement padder feedback. That would save the complex diode attenuator, if it worked.
On the subject of the Autodyne, I checked the transconductance of the 57 / 6C6 / 6J7 commonly used in this circuit and it looks like it's only about half that of the RF pentode in the 6Y9 - if my maths are correct. That being the case the 6Y9 should do the job. It might work even better if the 4.7k in the cathode was reduced a little.

I don't know if the way I've connected the padder feedback will work, we don't have the luxury with an Autodyne of a "cold" oscillator coil winding.
My thinking is, if this thing works, it would be nice if it worked well.
Oh, another thing.
Back in the day the company I worked for had a rental fleet of Philips TVs that used 6Y9s.
The 6Y9 had a habit of flashing over G2 to G1 and G3. This would take out the video detector diode and the "Set White" pot in the cathode.
We found it paid to reduce HT4 from 180 volts to 150 volts with a bigger dropper resistor. That also allowed the other notoriously short life Decal valves (6X9, 6U9) in the IFs to last a lot longer.
So I think the B+ should be 150V.
On reflection the way I've tried to achieve padder feedback probably won't help. I think we'll just ground the 100nF and hope the better gain of the 6Y9 does the job.
|
|
|
|
|
|
Location: Toongabbie, NSW
Member since 19 November 2015
Member #: 1828
Postcount: 1404
|
Thanks Ian, I take note about the HT value.
The tranny I am using gives me 250 volt at the first filter so I will make sure there is a BIG DROPPER to the second filter!
Fred.
|
|
|
|
|
|
Administrator
Location: Naremburn, NSW
Member since 15 November 2005
Member #: 1
Postcount: 7618
|
Photos uploaded to Post 18.
Yes, much clearer. 
‾‾‾‾‾‾‾‾‾‾‾‾‾‾‾‾‾‾‾‾‾‾‾‾‾‾‾‾‾‾‾‾‾‾‾‾‾‾‾‾‾‾‾‾‾‾‾‾‾‾‾‾‾‾‾‾‾‾‾‾‾‾‾‾‾‾‾‾
A valve a day keeps the transistor away...
|
|
|
|
|
|
Location: Belrose, NSW
Member since 31 December 2015
Member #: 1844
Postcount: 2706
|
Thanks Brad.
Yes, re the circuit diagrams, I've been wondering how to solve the problem of 1 pixel thick lines from CAD diagrams when you have to treat them as bitmaps and reduce them. The lines just disappear in places.
Here's how I did it, using Paintshop Pro.
1. Take the screen shot in the normal way and cut it out.
2. Upscale the image by 4 times.
3. Apply a blur filter. Be aggressive with this.
If these functions are not available, you may have to increase the colour depth to 16 million
4. Downscale to 900 pixels wide, retaining aspect ratio and all layers.
5. Reduce colour depth to 256 colours (using the "Web Safe" palette if available).
This turns the blur into the same colour as the line and so thickens it.
I think the results are worth the extra effort.
|
|
|
|
|
|
Administrator
Location: Naremburn, NSW
Member since 15 November 2005
Member #: 1
Postcount: 7618
|
I use Photoshop 7 for most image touch ups. It has similar features as listed above.
‾‾‾‾‾‾‾‾‾‾‾‾‾‾‾‾‾‾‾‾‾‾‾‾‾‾‾‾‾‾‾‾‾‾‾‾‾‾‾‾‾‾‾‾‾‾‾‾‾‾‾‾‾‾‾‾‾‾‾‾‾‾‾‾‾‾‾‾
A valve a day keeps the transistor away...
|
|
|
|
|
|
Location: Wangaratta, VIC
Member since 21 February 2009
Member #: 438
Postcount: 5703
|
If you want to avoid messing with the antenna circuit, the front end could become an autodyne (screen grid) & control the self bias, by way of the cathode.
|
|
|
|
|
|
Location: Toongabbie, NSW
Member since 19 November 2015
Member #: 1828
Postcount: 1404
|
Hi Marc, thanks for suggestion re the front end.
I have a preliminary model working at the moment with the reflex power pentode working superbly at AF and IF with bags of gain.
Now have to move my attention to the autodyne pentode and improve the coil matching, gain and AGC.
More to come .
Fred.
|
|
|
|
|
|
Location: Belrose, NSW
Member since 31 December 2015
Member #: 1844
Postcount: 2706
|
Hi Fred, Marc
This is exciting! The holy grail of valve radios, a 1 valve superhet!
I had a look at alternatives to the 6Y9 in the GE Compactron range but they lack the performance of the 6Y9.
They are mostly older designs (e.g. 6AQ5, 6AV6, 6AU6) stuffed together in a fatter bottle.
The Dutchman took a clean sheet of paper!
The Decal valves were a very tempting alternative to transistors in TVs in the mid 60s. A lineup using a 6U9, 6X9 and 6Y9 could outperform a design that used twice the number of older valves. You'd get 2 stages of vision IF, 1 sound IF, video output, sync separator and AGC all from just 3 valves.
Marc, the autodyne circuit I used came from the Weldon 8 / 35. I remember this radio as a kid, it worked quite well. I think mine was the earlier version with the 57, 58, 57, 2A5, 80 lineup, i.e. same thing but with an anode bend detector and using the 2.5v heater versions.
Anode bend detectors are one of my pet aversions! I would hide a diode inside an IF can to get rid of them! They may have been acceptable in the days of 80% modulation (10% THD was typical!) but utterly unbearable with modern mosfet AM transmitters using 105% modulation and compressors.
|
|
|
|
|
|
Location: Hill Top, NSW
Member since 18 September 2015
Member #: 1801
Postcount: 2250
|
How's this project coming along?
|
|
|
|
|
|
Location: Toongabbie, NSW
Member since 19 November 2015
Member #: 1828
Postcount: 1404
|
Hi Rob and all.
Project is coming along nicely.
I have a fully functioning radio with good selectivity, I can log in about 15 AM stations local to Toongabbie in Sydney.
The volume is adequate with a couple of watts and a very inefficient Jaycar speaker.
The sensitivity is poor at the moment being in the 500uV area.
I am working on the front end at the moment have set up a 6Y9 in a separate powered jig and looking at how to share out the duties of RF amplifier, oscillator and mixer and get the best stage gain.
Simply stated I have a stage gain in RF of about x2 and I really want to get that to x20.
The set could be called finished now, but please use a 20-foot aerial to hear any music.
I want it to work with a 2-foot aerial, or maybe a ferrite rod!
More work to do and lots of ideas to try..
Fred.
|
|
|
|
|
|
Location: Belrose, NSW
Member since 31 December 2015
Member #: 1844
Postcount: 2706
|
Well done Fred!
A 30cm ferrite rod picks up a lot of signal and is very useful these days in tuning out all the LED lighting inverters around the place.
The Autodyne circuit I chose came from a design that must have been one of the last sets to use an Autodyne, following models used a Pentagrid. So I assumed it represented the best results they had been able to achieve from the concept.
Getting gain out of the mixer/osc is a matter of the level of local oscillator injection, which is mightily hard to control in that circuit while maintaining oscillation.
I wonder what would happen if you put a couple of diodes across the oscillator coil as a clipper, to limit the voltage swing? It'd generate harmonics of course but that's what the IFTs are intended to reject.
Or maybe a 3rd winding on the osc coil, in series with the screen? (I'm sure someone back in the early 30s must have already tried this)
I must admit I haven't read what Langford-Smith says about the Autodyne.
PS the Autodyne works so well when made with a transistor!!
|
|
|
|
|
|
Location: Hobart, TAS
Member since 31 July 2016
Member #: 1959
Postcount: 603
|
Talking about transistors, one of our local amateur radio enthusiasts some time ago built and got working a one transistor HF transceiver.
Yes one transistor transmitted Morse code on 7 megs and also received Morse code, demodulated by over regeneration.
JJ
|
|
|
|
|
|
Location: Belrose, NSW
Member since 31 December 2015
Member #: 1844
Postcount: 2706
|
I remember 2 transistor 27MHz super-regen handheld transceivers in the early 60s. They actually worked, kinda!
|
|
|
|
|
|
You need to be a member to post comments on this forum.
|